专题 | 我国科学普及人才队伍建设的现状、问题及对策研究
《中国科技人才》2025年第5期 吴昊昊 王大鹏等 2026-03-13 16:04
2016年5月,习近平总书记在全国科技创新大会、两院院士大会、中国科协第九次全国代表大会上提出,科技创新、科学普及是实现创新发展的两翼,要把科学普及放在与科技创新同等重要的位置。为实现科技创新和科学普及双轮驱动发展指明了方向。党的二十大报告强调,教育、科技、人才是全面建设社会主义现代化国家的基础性、战略性支撑。全面建设社会主义现代化国家,教育是基础,科技是关键,人才是根本。其中,科普人才作为科普事业发展的第一资源,其队伍建设对于科普事业高质量及可持续发展、国家科普能力提升及全民科学素质的提高都具有极其重要的意义。
1994年,中共中央、国务院出台《关于加强科学技术普及工作的若干意见》,首次将大力培养科普人才、建设专业科普队伍列为国家重点发展目标。2021年6月,国务院印发《全民科学素质行动规划纲要(2021—2035年)》,强调“加强专职科普队伍建设。大力发展科普场馆、科普基地、科技出版、新媒体科普、科普研究等领域专职科普人才队伍。鼓励高校、科研机构、企业设立科普岗位。建立高校科普人才培养联盟,加大高层次科普专门人才培养力度,推动设立科普专业”。2022年9月,中共中央办公厅、国务院办公厅印发《关于新时代进一步加强科学技术普及工作的意见》,明确“壮大科普人才队伍。培育一支专兼结合、素质优良、覆盖广泛的科普工作队伍”。2024年12月,新修订的《中华人民共和国科学技术普及法》(以下简称《科普法》)新增“科普人员”专章,明确“国家加强科普工作人员培训和交流,提升科普工作人员思想道德品质、科学文化素质和业务水平,建立专业化科普工作人员队伍”。这一系列文件为科普人才队伍建设提供了坚实的法规保障和政策支持。
本文从科普人才队伍建设的现状出发,基于当前科普人才队伍现状、科普人才培养现状及科普人才评价现状,对科普人才建设过程中存在的问题进行深入剖析,并提出相应的对策建议,以期加强我国科普人才队伍建设,为科普事业高质量发展提供源源不断的动力。
1 科普人才基本标准与类型
1.1科普人才的基本标准
科普人才是科普活动的组织者和科学技术的传播者,是我国科普事业发展、提高公民科学素质的核心力量。《中国科协科普人才发展规划纲要(2010—2020年)》指出,“科普人才是具备一定科学素质和科普专业技能、从事科普实践并进行创造性劳动、做出积极贡献的劳动者”,将科普人才与实际从事科普实践的科普人员画上了等号。有学者从能力素养的角度对科普人才提出了要求,即科普人员应当掌握一定的科学技术知识、方法、思想和精神,能将科学技术知识转化成为公众易于理解和接受的形式,并能通过多种渠道向公众传播;具有组织、管理科普工作的能力,能够根据世界科技发展动态和国家发展趋势,超前判断国家需求,通过科普工作为国家长期发展培养人才。
1.2科普人才的分类
随着科普工作的开展,我国对科普工作的认识在不断深化,科普人才的分类也处在动态发展中。按照不同的分类标准,可将科普人才划分成不同的类型。
1.2.1以职业化程度为标准进行划分
在从事科普工作的人才中,根据其从事科普工作的时间比例及职业性质,可进一步分为科普专职人员和科普兼职人员。根据《中国科普统计》的定义,科普专职人员是指从事科普工作时间占其全部工作时间60%及以上的人员,包括科普管理工作者,从事专业科普创作、研究、开发的人员,专职科普作家,专职科技辅导员,农村农技指导人员,科普场馆各类直接从事与科普相关工作的人员,科普类图书、期刊、报刊科技(普)专栏版的编辑,电台、电视台科普频道、栏目的编导,以及科普网站等网络平台信息加工人员等。《全民科学素质行动规划纲要(2021—2035年)》则将专职科普人才划分为科普场馆人才、科普基地人才、科技出版人才、新媒体科普人才、科普研究人才等。
科普兼职人员则是在非职业范围内从事科普工作,仅在某些科普活动中从事宣传、辅导、讲解等工作的人员,或者工作时间不能满足科普专职人员要求的从事科普工作的人员。例如,开展科技(普)讲座等科普活动的科技人员、兼职科技辅导员、参与科普活动的志愿者、科技馆(站)的志愿者等。
1.2.2以科普工作职能为标准进行划分
按照不同科普工作的不同职能,科普人才又可分为科普管理人才和科普实践人才。科普管理人才负责制定本级科普规划和相关政策,对下级科普组织开展科普工作进行监督与指导,包括科协机关管理者、各级学会、中国科学院、高校内科普管理部门,以及科普机构管理者等。科普实践人才则具体开展一线科普工作,包含青少年科技辅导员、农村科普人员、社区科普工作者、企业科普人员,以及科普场馆专门人才和科普创作与设计、科普研究与开发、科普传媒、科普产业经营、科普活动策划与组织等方面的高端科普人才。
1.2.3以科技人员是否已从事科普工作为标准进行划分
有学者提出,所有科技工作者都应被纳入科普人才的范畴,并根据是否已经参与科普工作将其分为显性科普人才和隐性科普人才。隐性科普人才,如科协系统中的学会会员,具有较高的科学素质和专业知识,通过适当的引导和动员即可转化为显性科普人才,从而增强科普队伍。
1.2.4科普人才分类的现状
除上述分类外,现有的研究还按照科普工作组织层级、科学素质和科普专业技能及对社会贡献程度、所具有的专业知识和专门技能、所从事的具体专业领域对科普人才进行分类。总体而言,科普人才的界定目前存在着理论标准模糊与实践需求泛化的问题。从理论视角而言,目前尚未形成统一的科普人才界定标准,特别是在科普人才应具备的特质等关键方面。而在实践中,科普工作对科普人才有着广泛的需求,对科普人才的所指也存在泛化的现象。
鉴于上述情况,本文对科普人才采用了《中国科协科普人才发展规划纲要(2010—2020年)》中的界定方式,即指具备一定科学素质与科普专业技能、从事科普实践并作出积极贡献的劳动者,也是指实际从事科普实践的科普人员。
2 我国科普人才发展现状
进入新时期,我国科普人才队伍建设工作迈上了新台阶。本部分从科普人才队伍现状、科普人才培养途径、科普人才评价体系3个方面展开,介绍我国当前科普人才发展现状。
2.1科普人才队伍现状
2.1.1科普人才队伍持续壮大
自2005年起,科普统计工作正式成为国家科技统计的重要组成部分,科普人员作为其中一项重要参数被列入统计。历年数据显示,我国科普人员数量从2006年的162.35万人增长到了2023年的215.63万人,在人数上有了显著的提升(图1)。其中,科普专职人员数总体呈平稳增长的趋势,从2006年的19.99万人,增长到了2023年的29.32万人。
与此同时,科普兼职人员波动相对较大,在2010年、2016—2018年、2020年人数均出现了不同程度的减少。此外,科普兼职人员年度投入工作量呈下降趋势,2006—2014年科普兼职人员实际投入工作总量均超过200万人月,2015—2022年低于200万人月,2021—2023年进一步下降,分别为113.58万人月、101.68万人月和98.03万人月(图2)。人均年度投入工作量相应呈下降趋势。2006—2014年年均为1.5万人月,2015—2023年年均降低至0.95万人月。
2.1.2科普人才素质不断提高
科普人员的职称和学历情况侧面反映科普人才的素质水平。数据显示,我国中级职称及以上或大学本科及以上学历的科普人员数逐年增加,从2006年的66.84万人逐步提升至2023年的134.99万人(图3)。中级职称及以上或大学本科及以上学历科普人才比例也由2006年的41.17%提升到2023年的62.60%。2023年,中级职称及以上或大学本科及以上学历科普专职人员数为19.50万人,占科普专职人员总数的66.51%;中级职称及以上或大学本科及以上学历科普兼职人员数为115.50万人,占科普兼职人员总数的61.99%。
2.2科普人才培养现状
科普人才培养是提升科普人才队伍质量,促进科普人才队伍可持续发展的有效手段之一。当前我国科普人才的培养形式主要包含正规学历教育、继续教育与培训等,呈现多元培养路径。
2.2.1通过高校科普专业培育高素质科普人才
高校是教育、科技、人才的集中交汇点,也是人才培养的主阵地。当前,我国有数十所高校开设了科学技术哲学、科技传播、博物馆等相关专业,着力培养硕士及以上学历高层次人才(表1)。在本科层面,科普相关专业包含文物与博物馆学、科学教育等。“阳光高考”教育部高校招生阳光工程指定平台显示,有北京大学、复旦大学、南开大学等61所高校开设了文物与博物馆学专业,年毕业生规模为1500~2000人;有华中师范大学、浙江师范大学、广西师范大学等62所高校开设了科学教育专业,年毕业生规模为2000~2500人。
《全民科学素质行动计划纲要(2006—2010—2020年)》提出,通过高等院校和有关研究机构培养大批科学技术传播与普及专门人才。《全民科学素质行动规划纲要(2021—2035年)》进一步提出,建立高校科普人才培养联盟,加大高层次科普专门人才培养力度,推动设立科普专业。2012年8月,教育部办公厅、中国科协办公厅联合印发《推进培养高层次科普专门人才试点工作方案》,在清华大学、北京航空航天大学、北京师范大学、华东师范大学、浙江大学、华中科技大学6所高校开展首批科普专门人才培养试点工作,并纳入在职研究生和全日制硕士研究生的招生计划,为我国高层次科普人才培养进行了有益的尝试。在培养效果方面,以北京航空航天大学为例,其“科学与技术教育”专业在介绍中显示,截至2024年4月该专业已累计培养出200余名研究生,就业单位以知名中小学校、教培行业、教育主管部门、科技馆为主。有学者通过问卷方式对北京航空航天大学、北京师范大学、华东师范大学、浙江大学、华中科技大学5所试点高校的2013—2019级科普硕士毕业生进行了调查。就业数据显示,有19.13%进入科技场馆(如博物馆、科技馆等)、科普事业单位(如科协、青少年活动中心等)或科普企业(如科普自媒体、出版社、杂志社、企业的科普部门)工作,45.22%进入中小学或教育机构工作,35.65%选择非科普行业就业。
2.2.2通过继续教育提升专职科普人才技能水平
《全民科学素质行动计划纲要(2006—2010—2020年)》提出,开展多种形式的培训和进修活动,加强业务学习,全面提升在职科学技术教育、传播与普及人员的科学素质和业务水平。针对在职科普人员开展短期培训课程、进修项目、线上学习等继续教育活动,有助于提升科普人员的理论水平和实践能力,促进科普人员成长。中国科协针对全国学会科普人员举办专题研修班,邀请国内知名科普专家和学者授课,为学会科普人员提供学习和交流的机会。自2019年起,北京市和天津市率先开展科普专业职称评审工作,截至2025年3月已有20余省份开展了科普专业职称评审工作。根据人力资源和社会保障部于2015年颁布的《专业技术人员继续教育规定》,专业技术人员应当适应岗位需要和职业发展的要求,积极参加继续教育,完善知识结构、增强创新能力、提高专业水平。为适应科普职称评审工作,陕西省、江苏省、湖南省等地也推出了科普专业职称继续教育平台,为获评科普职称人员提供继续教育。
2.2.3通过科普技能培训与实践培训培养科普兼职人才
以各地科普作家协会、高校等为代表的单位通过组织科普创作技能培训及相关实践活动,提高科普爱好者、学生、科技工作者的科普创作能力,并通过实践活动,促使参与者将理论知识与实际操作相结合,提高科普能力。这种培养形式也为科普事业培养了大量的兼职科普人才和志愿者。上海市科普作家协会等单位自2007年发起“上海市大学生科普创作培训班”,截至2023年,已累计举办15期,累计培训学员近700人,其中一些学员已逐步走上科普创作岗位。厦门大学自2020年起每年面向全校师生举办“海洋媒体训练营”培训项目,通过科普技能培训和科普实践活动,培养了百余名具有科普热情和能力的大学生。近年来,线上学习也成为专兼职科普人才提升能力水平的重要途径。“科普中国”是中国科协在深入推进科普信息化建设工程中创立的权威科普品牌。近年来,其推出的“融创学院”“创作学院”等科普创作者培训计划提供了丰富的科普课程资源,包括科学传播伦理与责任、科普基础理论、科普基本技能、科普创新训练等多个方面。
2.2.4其他途径
自2000年以来,随着互联网在中国的普及,论坛、博客、社交媒体等新媒体逐步改变了传统媒体占主导的单一信息传播格局。越来越多的网民可通过自我创作、自我传播、自我运营成为自媒体。在此过程中,一批以科普为导向的自媒体应运而生。科普自媒体依托社交媒体平台,运用文字、视频、图片等多样化的方式,向公众传递科学信息、普及科学知识、传播科学思想,并大力倡导科学方法,已成为推动科学知识传播与普及的重要力量。从专业背景上来看,科普自媒体从业者的专业背景呈现多元化特征,大多为相关专业学科出身,或是对相关专业抱有浓厚兴趣的爱好者。其早期的发展路径是由个人兴趣驱动,从业者自发地在社交媒体平台上传播科学内容。随着时间的推移和经验的积累,科普内容的质量不断提升,形式越发丰富多样,受众群体持续扩大。在此基础上,科普自媒体逐渐拓展至线下及传统科普领域。
2.3科普人才评价现状
2.3.1科普专业职称体系逐步推广
职称是判断专业技术人才学术技术水平和专业能力的主要标志,职称评定是激励专业技术人才的重要手段。2017年1月,中共中央办公厅、国务院办公厅印发的《关于深化职称制度改革的意见》提出,适应经济社会发展新需求,探索在新兴职业领域增设职称系列。《全民科学素质行动规划纲要(2021—2035年)》强调,完善科普法律法规体系,鼓励有条件的地方制定科普条例,制定科普专业技术职称评定办法,开展评定工作,将科普人才列入各级各类人才奖励和资助计划。2022年9月,中共中央办公厅、国务院办公厅印发的《关于新时代进一步加强科学技术普及工作的意见》明确提出,优化科普人才发展政策环境,畅通科普工作者职业发展通道,增强职业认同,合理制定专职科普工作者职称评聘标准。2024年新修订的《科普法》新增科普人员一章,其中第四十三条提出“国家健全科普人员评价、激励机制,鼓励相关单位建立符合科普特点的职称评定、绩效考核等评价制度,为科普人员提供有效激励”。
在相关政策的有力支持下,2019年5月,北京市率先在图书资料系列中设置科学传播专业职称。随后,天津、湖北、广东、广西、新疆、宁夏等10余个地区也先后试点开展科普相关专业职称评审工作。2023年4月,中国科协首次在中央单位设立并开展自然科学研究系列科普专业职称评审工作,为中央和国家机关各部委、中央企业从事科普专业工作的人员拓宽了职业发展通道。近年来,中央和各地方开展的科普专业职称评审试点工作,为科普专业人才评价提供了积极有益的示范。根据统计,截至2025年3月,已有20余个中央部门、省(自治区、直辖市)开展了科普职称评审工作。
2.3.2科普纳入医学、气象等专业职称评价体系
在医疗卫生、气象等专业领域,科普工作也被相继纳入职称评价体系中。在气象领域,2019年11月,中国气象局印发的《中国气象局职称评审管理办法》第十九条中,将科普策划方案等成果与论文、论著或译著一同作为可选代表性成果。在医疗卫生领域,2021年,人力资源社会保障部、国家卫生健康委、国家中医药局联合印发的《关于深化卫生专业技术人员职称制度改革的指导意见》提出,向大众普及本专业科学知识形成的科普作品,也可作为职称评定中工作业绩要求的代表作之一。目前,北京、上海、广州、河北、安徽、四川等20余个省市相继发布了卫生技术人员职称制度改革实施方案,对职称晋升中的科普工作提出了具体要求,此举极大地激励了医务人员开展健康促进和健康科普工作。2023年4月7日,抖音发布的《抖音健康科普数据报告》显示,抖音上共有3.5万名认证医生,累计创作443万篇科普内容。
2.3.3国家—地方—行业多层次设立科普人才奖励
新修订的《科普法》第十三条规定:“对在科普工作中做出突出贡献的组织和个人,按照国家有关规定给予表彰、奖励。国家鼓励社会力量依法设立科普奖项。”科普表彰奖励的设定,无疑是科普人才评价制度的一项重要补充,能够发挥激励认可及引导规范作用。为科普表彰奖励工作提供了良好的政策保障。
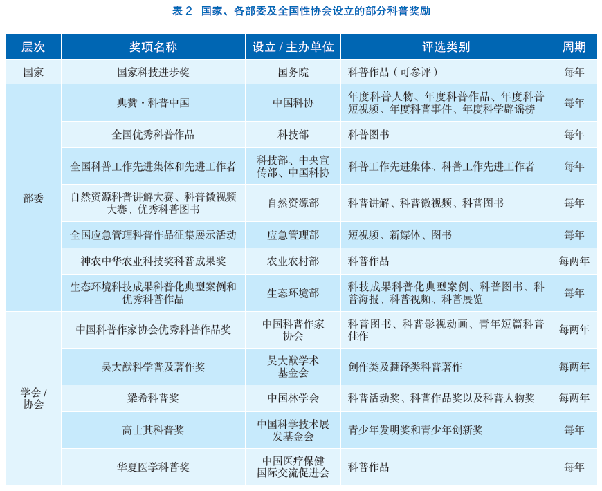
目前,我国在全国、各部委、全国性学会和协会,以及各地区层面开展了丰富多样的科普奖励(表2)。在国家层面,国家最高科学技术奖、国家自然科学奖、国家科技进步奖、国家技术发明奖是我国科技领域最高国家级奖励,从2004年国家科学技术奖励条例实施细则修改后,科普类便纳入国家科技进步奖评审项目。2005—2024年,已有62个科普项目获得国家科技进步奖二等奖。在部门层面,科技部、中国科协聚焦科普主责主业,设立了“全国优秀科普作品评选”“典赞·科普中国”“全国科普工作先进集体和先进工作者”等奖项评选。自然资源部、生态环境部、农业农村部、应急管理部等其他行业主管部门,也相应设置了优秀科普作品评选奖励。在地方层面,已有超过20个省(自治区、直辖市)设置了科普奖项,一些地区还设置了专门的科学传播荣誉,如福建省每年评选“闽江科学传播学者”,旨在发挥闽江科学传播学者专业优势和团队优势,引领本学科领域科技工作者、科研机构、高校、企业等开展科普工作。在全国学会层面,中国科普作家协会优秀科普作品奖、中国林学会梁希科普奖、高士其科普奖、吴大猷科学普及著作奖、华夏医学科普奖等各有侧重,主要奖励在各领域内创作优秀科普作品或参与科普活动和科技创新的单位或个人。
3 我国科普人才发展面临的主要问题
近20年来,我国科普人才队伍的数量和素质都有了显著提升,但考虑到我国较大的人口基数及高质量发展的需要,我国科普人才还存在着较大的缺口。在科学技术飞速发展、公众对科普内容质量要求不断提高的当下,较大的科普人才缺口制约了科普事业高质量发展。
3.1科普人才培育体系有待健全
3.1.1高素质科普人才培养的结构性矛盾
从整体来看,当前高校培养的科普专门人才在数量上还不能完全满足社会需求。科普硕士生的培养挂靠于各校的教育、新闻传播、艺术等硕士专业,形成了不同的培养方向。有学者对首批科普专门人才培养试点工作开展了顶层设计、培养现状等方面的研究。研究结果表明,首批科普专门人才的设置还存在一些问题,如培养目标不清晰、课程设置上挂靠学科课程体系痕迹明显、理论课程过多致使实践能力不足、缺乏成熟的科普专业师资队伍、培养的学生就业多元化导致科普人才流失、各校培养规范不一难以统一管理等。以培养目标为例,部分高校对科普硕士生的培养定位模糊,既想培养具备深厚专业知识的科普专家,又期望其掌握多种传播技能,导致学生在学习过程中目标不明确,难以深入钻研。在课程设置方面,大量借鉴挂靠学科的课程,未能充分体现科普专业的独特性与实用性。例如,一些科普专业课程设置中,过多安排理论性强的学术课程,而实践课程如科普作品创作、科普活动策划等占比却较少,使得学生毕业后在实际科普工作中动手能力不足。在师资队伍方面,多数授课教师缺乏科普一线的工作经验,教学内容与实际科普工作脱节。由于科普行业吸引力有限,部分培养的学生毕业后选择进入其他行业,造成科普人才的流失。同时,不同高校之间科普专业的培养规范差异较大,从课程设置、教学方法到考核标准都缺乏统一标准,这给科普人才的整体培养质量把控与后续管理带来极大的困难。
3.1.2在职科普人员继续教育与培训系统性不足
当前,我国科普人才队伍中大部分属于半路出家,缺乏系统、连贯的科普人才成长路径。而在其从事科普工作后,所受到的培训系统性不足,培训资源的质量和数量也有待提高。从培训内容上看,缺乏连贯性与递进性。相关机构往往针对某一特定主题开展单次培训,没有形成从基础到进阶、从理论到实践的完整培训链条。同时,这些培训的可持续性堪忧。许多培训班依赖特定项目或资金支持,项目结束或资金短缺时,便难以为继。在培训学员的后续追踪方面,也存在严重不足。培训班结束后,很少对学员的学习效果、应用情况进行跟进,无法及时了解学员在实际科普工作中遇到的问题,难以提供针对性的指导与帮助,使得培训成果难以有效转化为实际的科普工作效能。
3.2科普人才评价体系有待完善
3.2.1科普专业职称评审未全面推广,评审条件有待进一步优化
当前部分省份和部门已开展了科普职称评审,为科普专业职称工作进行了良好尝试,但科普专业职称在一些省份仍未全面推广,这使得这些地区的科普工作者在职业发展上缺乏明确的晋升渠道与激励机制,从而影响了其工作积极性与稳定性。此外,一些地区试行的科普职称评审标准与科普工作的发展不相匹配,急需更新。随着新媒体技术的飞速发展,科普传播方式发生了巨大变革,短视频科普、互动式科普等新兴形式层出不穷。然而,部分地区的评审标准仍侧重于传统科普成果,如科普书籍出版、科普讲座举办次数等,对新媒体科普作品的创作与传播、线上科普活动的影响力等方面考量不足。这导致一些在新媒体科普领域表现出色的工作者,在职称评审中无法得到相应的认可与评价,限制了科普工作者创新的积极性与主动性。
3.2.2各地科普奖励标准尚不统一,部分奖励影响力有限
目前,政府层面科普奖励覆盖范围有限。社会力量设奖存在数量不足、积极性不高、设奖渠道不畅等问题,且现有管理办法无法满足科普奖项需求。此外,我国各地科普奖励标准存在较大差异。在奖项设置上,有的地区注重科普作品的创作,设立科普图书奖、科普影视奖等;有的地区侧重于科普活动的组织,设置优秀科普活动奖等。这种差异导致科普工作者在不同地区面临不同的评价标准,难以形成全国统一的科普人才评价导向。部分奖励的评选过程也缺乏科学性与公正性。一些地区的科普奖励评选,存在评审专家专业性不足、评选过程不透明等问题。此外,部分科普奖励的影响力有限,知名度不高,在社会上未能引起广泛关注与重视。这使得科普奖励对科普人才的激励作用大打折扣,无法有效吸引更多人才投身科普事业,也难以推动科普事业的整体发展。
4 进一步推动我国科学普及人才队伍建设的对策建议
4.1强化顶层设计,加快相关政策落地
落实习近平总书记“科技创新与科学普及同等重要”重要论述和部署,加快健全和完善科普人才队伍建设的法规政策体系,提升全民科学素质,支撑高水平科技自立自强。一是加快新修订的《科普法》等相关法规细则的落地实施,明确各部门在科普人才队伍建设中的职责与分工。建立政策执行的监督与评估机制,定期对政策落实情况进行检查,确保政策能够真正惠及科普人才。二是探索多元化科普工作资金投入,通过财政拨款、专项基金、社会投入等方式,为科普人才的培养、引进和激励提供坚实的资金保障。
4.2加强高校培养科普人才力度
依托高校、职业院校进行科普人才培养,完善高层次科普人才培养途径。新修订的《科普法》第四十一条规定:国家支持有条件的高等学校、职业学校设置和完善科普相关学科和专业,培养科普专业人才。有条件的高校可结合本校实际,加强科普专业建设,培养科普人才。在课程设置方面,应注重理论与实践相结合,除开设科学知识、科普写作、传播理论等基础课程外,还应增加科普实践课程,如科普项目策划与实施、科普场馆实习等。邀请科普领域的专家、学者和一线工作者参与教学,提高教学内容的实用性和针对性。鼓励高校开展科普相关的学术研究,设立科普研究专项基金,支持教师和学生开展科普理论、方法和技术的研究,为科普人才培养提供理论支撑。
4.3健全科普人才继续教育体系
健全科普人才继续教育体系,持续不断提升科普人才能力水平。2023年10月26日,中国科普作家协会发布《科普人员继续教育培训体系》团体标准(T/CSWA 002—2023),针对培训目标、培训内容、培训管理和培训考核设计了较为完善的培训体系,规定了科普人员继续教育培训的基本内容和要求,为今后科普人员继续教育培训提供了良好参考。在培训内容上,可根据不同层次、不同领域的科普人员需求,设置差异化的课程。加强培训师资队伍建设,选拔一批具有丰富科普经验、扎实专业知识和教学能力的人员担任培训教师。同时,利用线上线下相结合的方式开展培训,打破地域限制,提高培训的覆盖面和便利性。建立培训效果跟踪机制,对参加培训的科普人员进行定期回访,了解其培训后的工作表现和能力提升情况,根据反馈调整培训内容和方式,不断提高培训质量。
4.4完善和推广科普专业职称评审
完善和推广科普专业职称评审,用好科普职称指挥棒。当前尚有部分地区未开展科普职称评审,各地区可根据各自省份的情况,加快制定科普职称评审标准并加以实施。充分调研本地科普工作的实际需求和特点,参考其他省份的成功经验,制定出科学合理、符合本地实际的评审标准。标准应尽可能涵盖科普工作各个方面,包括科普作品创作、科普活动组织、科普创新成果等。已试行的省份,根据反馈修订评审标准,以更适应科普工作实际。广泛收集科普工作者、评审专家以及社会各界的意见和建议,对现有的评审标准进行全面评估。在评审过程中,要确保评审程序的公正、透明,建立由科普领域专家、学者和一线工作者组成的评审委员会,保证评审结果的专业性和权威性。同时,简化评审流程,提高评审效率,减轻科普工作者的负担,让职称评审真正成为激励科普人才发展的有效手段。
4.5完善科普奖励体系
制定科学合理、具有广泛认可度的评选规则。明确奖励的类别,如科普作品奖、科普人才奖、科普活动奖等,并针对不同类别制定详细的评选指标,以此确保评选过程有章可循、公平公正。增加对科普奖励的资金投入,提高奖项的含金量,吸引更多人关注并参与科普事业。设立科普专项奖励基金,通过政府拨款、企业赞助、社会捐赠等多渠道筹集资金,为科普奖励提供稳定的资金支持。出台社会力量设奖管理办法,充分调动科研院所、高等院校、企业等多方资源,实现科普奖励的多样性。加强科普奖励的宣传推广工作,提高奖励的知名度和影响力。借助媒体报道、举办颁奖典礼等方式,广泛宣传科普奖励的意义和获奖成果,树立优秀科普榜样,激发科普工作者的积极性和创造性。同时,还应建立科普奖励的监督机制,对评选过程和获奖结果进行严格监督,确保科普奖励的公正性和严肃性,维护科普奖励的权威性,让科普奖励真正发挥激励作用。
吴昊昊
中国科普研究所博士后、副研究员。主要研究方向为科普创作、科技资源科普化。
本文原载于《中国科技人才》2025年第5期
引用格式:吴昊昊,王大鹏,周磊.我国科学普及人才队伍建设的现状、问题及对策研究[J].中国科技人才,2025(5):29-41.






