基于框架理论的科普短视频内容创作研究——以B站UP主“毕导THU”为例
中国科普作家网 中国科普作家网 2023-11-09 20:58
2021年6月,国务院印发《全民科学素质行动规划纲要(2021—2035年)》,提出2025年我国公民具备科学素质的比例超过15%,科普供给侧改革成效显著的工作目标。在国家积极推行“互联网+科普"的政策引领下,三大短视频头部平台纷纷加大对科普内容的扶持力度。2020年,哔哩哔哩(以下简称B站)“知识区"板块正式上线,并推出“知识分享官"科普短视频活动,抖音联合中国科学院科学传播局等单位发起了“DOU知计划"和“非遗合伙人计划",快手发起了知识标签专区“百科全书"等。2020年新冠疫情席卷全球,科普短视频①以其快捷性、通俗性、趣味性和视觉化等特征,成为人们及时获取科学知识和提升科教素养的有效途径[1]。科普短视频的发展不仅是政策引导的结果,更是时代发展的需要。
一、问题缘起
在社会科学领域,2019年以来有关科普短视频的研究常从以下两个视角出发:一是将其视为一种“社交媒体"和“平台经济",考察其商业模式与治理方案[2];二是基于法兰克福学派对大众文化的批判性视角,针对科普短视频文化及其社会影响展开分析,常着眼于短视频观看者的媒体使用行为及效果[3]。现有研究已基本形成将科普短视频作为知识社会转型中的一种媒介力量这一共识。作为一种新型传播形态,科普短视频正重塑知识生产和内容传播的逻辑[4]。学者们在科普价值标准与伦理[5]、表达形式和用户行为[6]等方面,提出坚持“内容为王"的宗旨,确立统一的科普价值评判标准,深耕垂直内容,创新表现形式,提高分享性、传播力和影响力,加速科学知识的覆盖。
这些研究为我们理解科普短视频平台、现象和文化提供了诸多有益的参照。然而,本文希望穿透技术、资本、文化等宏观概念的遮蔽,聚焦于具体的人和创作内容,关心创作者的身份、接收者的诉求,以及二者投身于科普短视频的创作、发布和运营的共创价值。本文的问题意识来源于第一个视角,即考察科普短视频的内容框架和生产逻辑,意在探究科普短视频的结构生产和意义输出模式如何与受众建立知识与价值传递的渠道,继而为科普短视频内容创作提供优化路径。
抖音和快手两大平台占据了国内短视频行业的绝大部分流量。需要说明的是,众多短视频平台各具特色,其内容分发机制、用户画像、运营策略等都有差异。其中一个显著现象是,对准当下泛知识学习的巨大需求和市场契机,B站在近几年迅速从一个以二次元起家的视频网站,转型成为Z世代的重要学习娱乐社区。B站的核心用户群稳定,活跃用户在全网所有平台和论坛上都保持着高投入和高黏性。据公开数据显示,2020年在B站“知识区"板块上线后,学习类UP主数量同比增长151%,学习类内容的观看用户数突破5000万,学习视频播放量同比增长274%,科普类短视频播放量增长1994%。基于B站网络文化的典型性和相关数据的可得性,本文以B站最具代表性的科普类视频UP主之一“毕导THU"创作的科普短视频为研究对象,开展实证研究,对科普短视频的内容框架与用户行为之间的关联性展开分析。
二、框架理论与研究设计
(一)新闻框架三层次理论
臧国仁结合国内外对于框架理论的诸多研究,提出了“新闻框架三层次理论"[7],该理论常用于新闻报道的话语结构以及新闻报道内容的比较研究领域。臧国仁在其著作《新闻媒体与消息来源——媒介框架与真实建构之论述》中,将新闻框架按照个人或组织对事件的主观解释和思考结构,分为高、中、低三个层级[8]。
高层次框架即对某一主题事件的界定,同时对中、低层次框架有所制约,决定了整个内容报道的基调;中层次框架主要指对事件来龙去脉的阐述,由主要事件、先前事件、历史、结果、影响、归因及评估等环节组成;低层次框架主要指框架的表现形式,由语言或符号组成,包括字、词、句,以及由这些基础语言形式构成的修辞,集中于微观层面上的话语分析。
(二)研究设计
1.研究对象与研究方法
本研究选取B站UP主“毕导THU"2019年10月至2021年5月发布的63个科普视频文本为研究对象,主要基于以下几点考虑:一是B站“知识区"板块上线后,科普短视频的需求量增加;二是B站科普类视频头部UP主绝大部分来自具有良好专业背景的个人及创作团队,形成了一定的品牌和粉丝效应。“毕导THU"的创始人毕啸天是清华大学化工系2014级直博生,在视频中亲自出镜解说为特色,并于2021年获得“哔哩哔哩2020年度百大UP主"称号,代表性较强。视频大多具有创意优秀、制作精良、兼顾知识性和娱乐性的特点,并在微博、抖音、快手开展多平台运作,可以帮助研究获取代表性的统计结果。
本研究采用定量研究方法,进行统计分析和内容分析。围绕科普短视频内容框架与用户行为之间的关联性,以单个视频为分析单元,对视频内容进行编码和类目构建。本文以“新闻框架三层次理论"作为指导基础和理论依据,将63个科普视频按照各类指标划分为宏观层面框架、中观层面框架、微观层面框架,分别对应于“新闻框架三层次理论"中的高层次框架、中层次框架、低层次框架三个维度,并在此基础上增加了用户行为维度,与高、中、低层次框架共同构成四大框架。
2.类目构建
(1)宏观层面框架
本研究将“宏观层面框架"对应于科普短视频主题的界定,并结合短视频样本的特点,在高层次框架下设置两个二级指标:议题类型和内容基调(详见表1)。

(2)中观层面框架
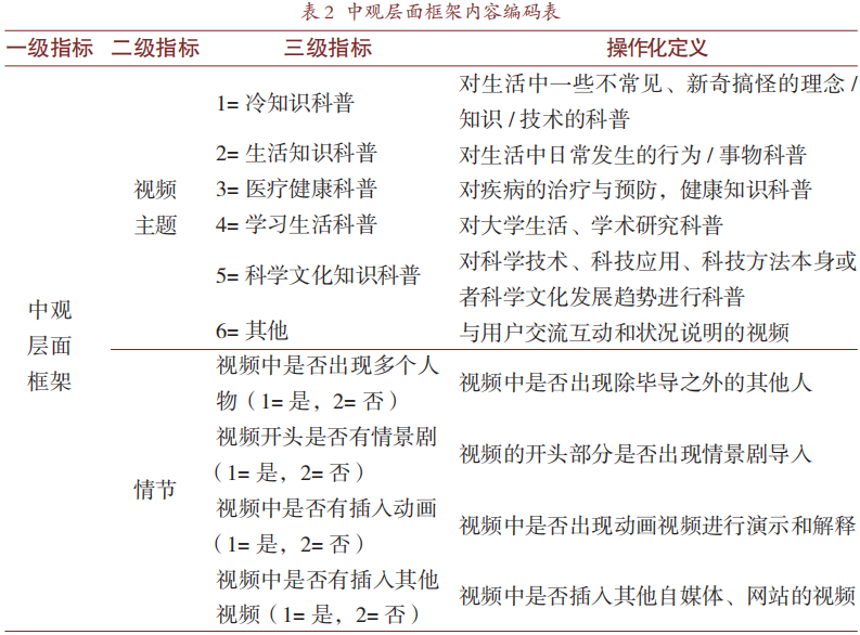
本研究将“中观层面框架"对应于由主要事件、先前事件、历史、结果、影响、归因及评估等环节构成的内容,并结合短视频的特征,将二级类目设置为:视频主题和情节(详见表2)。

(3)微观层面框架
本研究将“微观层面框架"对应于由语言或符号组成,包括字、词、句以及由这些基础语言形式形成的修辞或譬喻,并结合短视频的表现形式,将二级类目设置为:发布时间、视频时长、内容来源、视频标题、商务合作、视频风格(详见表3)。

(4)用户行为
本研究增加“用户行为"维度是出于对传播效果分析的考虑,借助短视频的播放量、评论数、弹幕数、点赞数、转发数和打赏量6个变量来反映。

三、内容分析
基于收集的63个有效样本数据,本研究进一步将这些样本针对不同指标进行编码操作,用以描述和分析其传播内容及传播力影响因素。
(一)描述性统计分析
1.宏观层面框架
(1)议题类型以科
学方法和科学精神为主如表5所示,“毕导THU"科普短视频的议题类型以科学方法和科学精神(31.7%)为主,是科普短视频中探索常用的科学方法和科学态度及思维方式的视频。这类视频对科学的理解较为广泛。以“科学方法"类视频为例,其中既有关于科学方法的理论科普,也有关于科学方法的实践科普,如2019年11月4日发布的“恋爱37%法则"③就是从最优停止法则切入④,对恋爱心理和行为进行了新的思考。

(2)内容基调多为积极肯定
如表6所示,“毕导THU"科普短视频的内容基调以积极肯定(赞同)为主。一方面是与视频传输的价值观导向有关,虽然内容以知识科普为主,但在科普的过程中伴有创作者自身观点的输出,如2020年2月12日发布的视频“科学家大战病毒"⑤中,毕导在视频中表达了自己对科学家发表新冠病毒论文的看法;另一方面也受到承接的广告宣传类视频的影响,以及广告宣传的态度倾向影响,科普短视频的内容基调多为赞同。

2.中观层面框架
(1)视频主题:主题多样化,以生活知识为主
不同视频主题的数量差异较大,生活知识类科普视频数量占比最高(34.9%),与传统科普视频相比,“毕导THU"的选题更贴合现实生活,在追求科普内容准确性、科学性的同时,也更加注重科普主题的生活化、趣味性以及新奇性。以2020年1月23日发布的视频“如何抢到大红包"⑥为例,该视频就春节争抢微信红包话题,通过开展试验并结合贝叶斯估计、蒙特卡罗法等科学原理,总结出抢红包的时机与金额大小的概率关系,并得出结论:时机越靠后,抢到大额红包的概率就越大。

(2)情节:更重视视频场景的交替
收集到的有效数据显示,在视频中出现的人物数量方面,多人物出现的科普短视频(73.4%)数量远远多于只有毕导一人出镜的科普短视频(25.4%);在情节的场景设置方面,视频中设置情景剧(38.1%)、插入动画(49.2%),以及插入其他视频(66.7%)的方式,会使视频的内容更加丰富,更具趣味性。多元化情节设置在有效避免内容枯燥的同时,形象化的场景也使得知识内容更容易被理解和接受。

3.微观层面框架
(1)发布量与发布时长:发布量不固定,时长多在7—10分钟
据笔者统计,“毕导THU"每月视频发布量不固定,最多有6条,最少有1条,月平均发布量为3个。“毕导THU"发布视频的时长大部分在7—10分钟(60.3%)。视频时长较短难以完整覆盖和清晰表述要科普的内容,视频时长过长则可能会消耗用户的兴趣。整体来看,“毕导THU"发布的视频时长适中。
(2)原创视频为主,融入商业广告
根据上述图表可知,“毕导THU"的视频内容多为原创视频(84.1%)。视频标题句式多为疑问句(23.8%)。视频风格多为讲解式(88.9%)。广告一般穿插在科普短视频中,不会进行单独宣传推广,对受众造成的信息干扰相对较少。

(二)逻辑框架分析
基于上述分析,本研究继续通过相关分析对所有指标进行分析,考察宏观、中观、微观三个层面框架类目是否存在相关性,进一步探究“毕导THU"视频内容框架的逻辑。
1.议题类型影响视频主题
议题类型在宏观层面上决定了视频主题的选择,视频主题更聚焦于视频个案的内容选择与制作。本研究将议题类型中的4个议题,与视频主题类目下设的6个指标进行相关分析,通过卡方检验,得到皮尔森卡方统计量为102.202,显著性0.000,小于置信水平0.05⑦,即宏观层面框架的议题类型对中观层面框架的视频主题有显著影响。不同议题类型的短视频主题有显著差异。
具体而言,在冷知识科普主题的视频中,“毕导THU"倾向于从科学知识(100%)领域进行描述和解释;在生活知识科普主题的视频中,“毕导THU"更倾向于从科学知识(40.9%)、科学方法和科学精神(59.1%)两个领域进行描述和解释;在科学文化知识科普视频中,“毕导THU"侧重于从科学文化(60%)领域、科技方法和科学精神(40%)两个领域进行描述和解释;在学习生活科普视频和其他视频中,“毕导THU"主要是从其他(85.7%)领域进行研究;在医疗健康科普主题的视频中,“毕导THU"从科学知识(33.3%)、科学文化(33.3%)、科学方法和科学精神(33.3%)3个领域进行描述和解释,用3个视频(新冠病毒的传播模型、人类和病毒、新冠疫苗)对新冠疫情的基本情况进行科普。
2.议题类型影响内容来源、视频风格
内容来源是衡量科普短视频客观性的重要指标,视频风格是衡量科普短视频可读性的重要指标,两者都是微观层面框架的指标。本研究将议题类型与内容来源、视频风格进行相关分析,通过卡方检验,得到皮尔森卡方统计量为19.688,显著性0.000,小于置信水平0.05,即宏观层面的议题类型对微观层面的内容来源、视频风格两个指标具有显著影响。
首先在内容来源指标中,原创视频涵盖科学知识、科学文化、科学方法和科学精神、其他4个议题类型。原创视频的类型选择多元化,主要集中在科学方法和科学精神(35.8%)领域。合作推广视频主要为其他(80%)议题类型,多为“毕导THU"与用户进行互动或是与B站其他UP主合作的视频。合作推广视频的主要内容与其他议题类型相契合。
在视频风格指标中,Vlog式视频的内容主要为毕导参加典礼和毕导模仿其他UP主的视频,这与其他(100%)类议题类型相契合。讲解式视频涵盖的议题类型有科学知识、科学文化、科学方法和科学精神、其他。讲解式是“毕导THU"进行科普传播时选择的主要风格形式,从形式上彰显了科普短视频的专业性和科学性。
3.视频主题影响内容来源、视频风格
本研究将视频主题与内容来源、视频风格进行相关分析,通过卡方检验,得到皮尔森卡方统计量为30.288,显著性0.000,小于置信水平0.05,即中观层面框架的视频主题指标对微观层面框架的内容来源、视频风格两个指标具有显著影响。
在内容来源指标中,原创视频涵盖视频主题指标的6个领域。合作推广视频主要为其他(80%)视频主题,这与合作视频的主要内容有关。在视频风格中,Vlog式短视频的视频主题全部是其他(100%)视频主题,讲解式则涵盖视频主题指标的6个领域。
四、内容框架与用户行为分析
在上述研究的基础上,本研究以传播效果为标准,把63条数据划分为两个子集,进一步研究内容框架对用户行为的影响。
(一)科普短视频用户行为的聚类分析⑧
根据研究样本的特点和研究的可操作性,本研究借助点赞数、打赏量、播放量、评论数、转发数、弹幕数6个指标描述科普短视频的用户行为。通过SPSS二阶聚类分析模型的数据分析结果如下:
如图1所示,通过凝聚和分离的轮廓测量,平均轮廓系数为0.5,处于绿色范围的聚类质量较佳区间,说明数据有较好的区分度,研究具有一定的合理性和可行性。
如图2所示,63条数据通过聚类分成“1"和“2"两个组。1组共计35条数据(55.6%),2组共计28条数据(44.4%)。2组的用户行为在点赞数、打赏量、播放量、评论数、转发数和弹幕数6项指标中,明显高于1组。在研究样本中,高用户的行为反而占比略低。2组的用户行为较1组来说更好。

图2SPSS二阶聚类分析聚类详情
(二)科普短视频用户行为的变量分析
为进一步研究框架理论下科普短视频的用户行为,本研究将样本分为高用户行为和低用户行为⑨两组,并与框架各类目进行交叉分析。
1.视频内容来源与用户行为存在关联性
通过卡方检验分析得出,科普短视频的用户行为与视频的内容来源、是否包含广告两个指标相关。
由表10可知,在合作视频中,低用户行为(90%)占比较高,即相较于颁奖记录视频、会议视频、工作室改造视频等互动视频,用户更喜欢专业的科普短视频。“毕导THU"与罗翔合作的“瞧毕罗"⑩是合作视频中仅有的高用户行为视频。在原创视频中,低用户行为和高用户行为分布均衡。由上述可知,专业的科普短视频、与其他知名UP主的合作视频、内容新奇的视频,用户行为更高。

2.是否包含广告与用户行为存在关联性
由表11可得,当视频中有广告时,低用户行为占比很高(92.3%)。这是因为,当视频内容受到广告植入的影响时,科普短视频的选题、内容框架和表现形式在一定程度上会受到影响,进而用户行为受到影响。当科普短视频中没有广告时,高用户行为和低用户行为分布均衡,高用户行为略多。

3.研究发现
(1)视频的内容框架主要受到议题类型、视频主题、内容来源和视频风格等因素的影响和制约
一方面,针对不同的议题类型和视频主题,“毕导THU"会选择不同的形式呈现内容;另一方面,上述3个维度的指标之间也会互相影响,具体表现为议题类型显著影响视频主题、内容来源和视频风格,视频主题显著影响内容来源和视频风格。
(2)视频的内容来源和广告植入是影响受众体验和用户行为的两个有效指标
一方面,当视频内容与科学知识的关系不显著时,部分新受众和黏度不高的受众会降低对单个视频的关注;另一方面,当视频内容受到广告植入的影响时,会影响部分受众对视频内容的接受度和体验感。
五、内容创作评价
(一)“毕导THU"科普短视频的内容创作优势
1.生活议题下的趣味化表达
“毕导THU"的视频标题多包含疑问句和疑问词(占比47.6%),视频主题多为生活知识类的科普视频(占比34.9%),且“毕导THU"将“我们小学二年级就学过"“结果非常amazing呀"等趣味化、有辨识度或在某一阶段流行度高的话语植入视频中,激发用户的观看兴趣。在生活知识科普视频中,视频内容大都为千奇百怪的脑洞科普,如“奶这一口,真香"“火锅传热学"和“饮茶先啦"⑪等。这些兼具独特性、生活化以及趣味性的选题,在唤醒用户对于生活中疑问的同时,更能激发用户观看短视频的兴趣。
2.专业输出下的积极态度
“毕导THU"的视频内容立足现实生活和前沿科学,通过梳理大量的研究文献,构建了科学和生活之间的联系。如2021年5月20日发布的“饮茶先啦"视频中,“毕导THU"抓住复旦团队通过喝茶研究出人体经络影像这一前沿话题,亲自出镜还原论文中的实验步骤并加以解读,一定程度上消解了科普的枯燥,更满足了公众的好奇心。坚持内容的原创性(占比84.1%),在专业化表达的同时,通过科普视频传递积极向上的态度(占比60.3%)和科学的思维方式(占比31.7%),提升用户的科学趣味。
3.制作精良的可视化内容
通过大量的视频动画(占比50.8%)、动效、三维建模特效等,“毕导THU"一方面让用户更直观地感受到内容表达的语境,另一方面在有限的时间内尽可能地传递更高密度的知识。比如在“猫咪转体大法"⑫中,通过对猫咪进行三维动画建模,分解了猫下落翻身的过程,进一步强化了受众的理解效力。另外,“毕导THU"还会在视频制作中添加大量的数据统计图表以及模拟情景(占比61.9%)再现,使得受众较为清晰地把握事件的关键节点,并加强科普内容的可信性。
(二)“毕导THU"科普短视频的内容创作不足
1.客观化表达受到商业影响
从内容框架与用户行为的关系数据来看,当视频中有广告时,低用户行为占比很高(92.3%),投放广告在一定程度上会影响“毕导THU"的选题、内容逻辑和情感态度,导致其客观化表达受到限制。广告收入是“毕导THU"收入的主要来源之一。如何平衡内容逻辑和商业逻辑,不仅仅是“毕导THU"面临的问题,更是大多数科普短视频内容生产者所要面对的共性问题。
2.表达方式较为单一
“毕导THU"发布的科普短视频主要以讲解(占比88.9%)为主,形式较为单一。从视频内容分析的数据可知,“毕导THU"的科普短视频主要呈现形式是以“毕导THU"个人讲解为主,在形成固定化风格的同时,讲解式也可能会使用户产生审美疲劳。
此外,“毕导THU"科普短视频在传播和运营的过程中也存在不足,如“毕导THU"的视频每月发布量不固定,发布时间不确定,更新频率也不确定。这种不确定性很大程度上会影响与用户形成良好稳定的互动模式,不利于形成新用户持续长久的关注度和投入度。
六、科普短视频内容优化提升路径
在分析“毕导THU"科普短视频的内容创作优势和不足的基础上,本文从作品质量和效果评估以及理论与实践的融合角度提出了科普短视频提质增量的4条路径。
(一)平衡商业逻辑和内容逻辑
广告收入作为短视频生产者的主要收入来源之一,会不同程度影响其内容逻辑和价值理性。科普短视频生产者应尽量减少广告对科普短视频内容的影响,保持客观化的表达对于科普短视频的内容创作者来说,内容质量始终是自身发展的保障,只有做好内容,坚持客观性、严谨性的科学态度,才能始终获得用户信赖。
(二)尝试多维化风格呈现
科普短视频可以尝试多样化的表达方式,如多人讲解、不同场景讲解,以及将科普内容细化,设置细分的栏目,吸引不同类别的用户关注。除此之外,优质科普自媒体之间可以加深相互学习和借鉴。如知名科普类自媒体“一只学霸"就以漫画形象作为自身品牌的人格化IP,并将其巧妙融入科普文案的设计中,大大消减了科普本身给用户带来的艰深晦涩之感。
(三)构建品牌及品牌矩阵
科普类短视频博主在关注自身视频内容质量的同时,应注意加强构建账号的品牌及品牌矩阵,从而全方位、多层次提升创作内容的影响力。一方面可以尝试做科普短视频的周边和衍生产品,丰富盈利来源,构建品牌矩阵;另一方面提高自身的知识版权意识,维护自身的合法权益,提高知识产权的变现能力。如,借助自身的科学知识基础,与企业联名生产实体商品。
(四)增强责任意识
在商业化探索的道路上,科普类短视频生产者应该保持科普使命感以及社会责任感。对于科普短视频的内容创作者来说,内容质量始终是自身发展的保障,只有做好内容,保持原创,坚持客观、严谨的科学态度,才能始终获得用户信赖,进而逐步打造出可持续的科普短视频IP。
通信作者:秦莹,天津财经大学人文学院新闻与文化传播系讲师,研究方向为新媒体文化、网络传播等。
参考文献
[1]罗卫光,金婷.后疫情时代科普类短视频的内容生产策略探讨[J].新闻文化建设,2020(14):148-149,168.
[2]蒲信竹.自媒体科普短视频的内容生产与公众解读——兼议对话规则的建立[J].中国编辑,2021(3):33-37.
[3]何威,曹书乐,丁妮,冯应谦.工作、福祉与获得感:短视频平台上的创意劳动者研究[J].新闻与传播研究,2020,27(6):39-57,126-127.
[4]曾祥敏,刘思琦.视频化传播为核心的深度融合探索——2022年总台全国两会报道的创新实践思考[J].电视研究,2022(4):4-8.
[5]江作苏,李梦娇.短视频科学传播内容生产与所涉伦理探讨[J].中国编辑,2022(1):61-66.
[6]曾静平,卫玎.5G赋能短视频在中国科学传播体系中的内容重构与价值体现[J].未来传播,2019,26(6):28-34.
[7]臧国仁.新闻媒体与消息来源——媒介框架与真实建构之论述[M].三民书局,2003.
[8]陈阳.框架分析:一个亟待澄清的理论概念[J].国际新闻界,2007(4):19-23.
①目前国内对短视频的定义处在动态变化中,并没有统一的行业标准。本文将20分钟以内的视频都纳入到短视频范畴。
②编码表的编订依据臧国仁的框架三层次理论,本研究修订了现有指标。经过多次商讨,并把产生歧义和暴露不足之处反复修改,做到了在内容分析法中的自我审查,具有内容效度。在正式收集数据之前,首先对样本数据进行前测。本研究根据样本总量随机抽取25%的样本视频进行信度检验。由两名编码人员分别对所抽取的16条视频进行内容编码。编码完成后通过霍尔斯蒂系数进行信度检验,通过计算结果表明各变项信度均介于0.81—1.00之间,编码标准具有一致性和有效性,符合社会科学研究所规定的信度要求。
③正文引用标题为视频封面图上的标题,与发布标题相异,后文同理。此处视频发布标题为《单身狗速进!如何科学有效地脱单?》。
④在走完全程的37%之前一定不要做出选择,但是在走完37%之后,只要见到了比前面37%里面的更好的选择,就立刻做出决定。
⑤视频发布标题为《科学家光写论文不抗疫情?几分钟带你看完新冠病毒的所有论文》。
⑥视频发布标题为《我给自己发了2亿个红包,才发现先抢和后抢差距这么大!》。
⑦检验变量是否相关的一种方法,当显著水平P值<0.05时,变量有显著相关性,下文相同。
⑧聚类(Clustering)指的是按照某一个确定的标准把一个数据集合分成若干个不同的小组,这样的分组要符合在任何一个小组内的数据之间的相似性尽可能达到最大,同时也要求在不同的小组之间的数据差异尽可能达到最大。
⑨将前文中的“1组"定义为“低用户行为",前文中“2组"定义为“高用户行为"。
⑩视频发布标题为《【毕导】和!罗!翔!老!师!一!起!rap!》。
⑪视频发布标题分别为《【毕导】告别尴尬!酸奶如何优雅地喝到一滴不剩?》《火锅之神在此!如何优雅地吃一个撒尿牛丸?》《【毕导】复旦团队用喝茶看见人体经络?我喝了一桶茶,你猜我看见了啥?》。
⑫视频发布标题为《【毕导】我建模分析了mao片中的动作技巧,甚至自己拍了一部》。