关于印发《2023年度科普中国选题指南》的通知
中国科普作家网 中国科普作家网 2023-05-10 18:55
中国科协办公厅中国科学院办公厅关于印发《2023年度科普中国选题指南》的通知
科协办函普字〔2023〕38号
各全国学会、协会、研究会,各省、自治区、直辖市科协,新疆生产建设兵团科协,中国科学院院属各单位,各有关单位:
为深入学习贯彻习近平新时代中国特色社会主义思想,全面贯彻落实党的二十大精神,加强国家科普能力建设,推进落实《关于新时代进一步加强科学技术普及工作的意见》《全民科学素质行动规划纲要(2021-2035年)》,中国科协和中国科学院以国家战略和基础研究的科学普及为工作重点,凝练重大事件和公众关切,研究制定《2023年度科普中国选题指南》,现印发给你们。请结合工作实际贯彻执行,加强宣传,引导和调动各方力量严守科普创作的政治性和科学性,创新科普内容和方式方法,形成热爱科学、崇尚创新的社会氛围,提高全民科学素质。
联系人:中国科协科普部温超
电 话:010-68526368
联系人:中国科学院学部工作局王紫涵魏秀
电 话:010-59358090
中国科协办公厅中国科学院办公厅
2023年5月5日
2023年度科普中国选题指南
一、背景意义
党的二十大报告提出,要"坚持科技自立自强""加强基础研究""加强国家科普能力建设"。2023年2月21日,中共中央政治局就加强基础研究进行第三次集体学习,明确"加强基础研究,是实现高水平科技自立自强的迫切要求,是建设世界科技强国的必由之路",并提出"要加强国家科普能力建设,深入实施全民科学素质提升行动"。在新时代新征程上用科普讲好中国式现代化故事,既是立足新时代新要求的主动探索,也是对中国式现代化道路的开拓实践。
二、总体原则
为贯彻习近平新时代中国特色社会主义思想,落实党的二十大精神,推进落实《关于新时代进一步加强科学技术普及工作的意见》和《全民科学素质行动规划纲要(2021-2035年)》,中国科协和中国科学院坚持把国家科普能力建设作为落实"科教兴国战略、人才强国战略、创新驱动发展战略"的关键举措,以国家战略和基础研究的科学普及为工作重点,整合凝练年度重大事件和公众关切,研究制定《2023年度科普中国选题指南》(以下简称《指南》),引导全社会积极开展科普创作和传播,厚植科普对高质量发展的人才动能,推进支撑基础研究的可持续发展。
三、选题方向
(一)解读国家战略
以社会关注为切入,对科教兴国、人才强国、创新驱动发展、数字中国、新型城镇化、区域协调发展、积极应对人口老龄化、强化国家战略科技力量、"一带一路"倡议等重大战略及政策的科技背景和相关知识进行阐释,引导公众把握国家战略需求,科学参与社会公共事务。
(二)解读前沿科技
围绕国家重大科技项目进展、基础研究探索、关键核心技术突破、重大科技基础设施及国家实验室建设等,开展通俗且趣味的解读,展示科技自立自强成就,帮助公众了解前沿科技知识和基础学科规划布局,把握全球科技发展趋势,理解基础研究价值与意义,感受科技的飞速发展,激发公众的科学求真热情。
(三)回应社会热点
从公众关切出发,通过科学视角回应社会热点事件或议题,以热点为载体,普及科学知识、方法和精神,提升传播效果,引导公众思考科技与生活的关系,推动科学思维能力的形成。
(四)宣传科学人物
围绕"两弹一星"精神、西迁精神、载人航天精神、科学家精神、探月精神、新时代北斗精神等,挖掘支撑基础研究发展的中国特色创新生态的内涵,在全社会大力弘扬追求真理、永攀高峰的科学精神,广泛宣传基础研究等科技领域涌现的先进典型和事迹,树立热爱科学、崇尚科学的社会风尚。
(五)释疑生活万象
从公众的日常生活出发,寻找大家熟悉但不知其所以然的现象和问题,进行科学的回答,注重体现生活中处处有科学和科学的无穷趣味,让科学技术走入生活,培养公众对科技探索的浓厚兴趣。
(六)澄清科学谣言
针对流传较广的谣言,及时地解疑释惑,开展科学辟谣,澄清认知误区,形成科学权威结论,提升公众对谣言的辨别能力,塑造清朗网络空间。
四、创作建议
请各有关机构围绕《指南》,严守科普创作的政治性和科学性,创新科普内容和方式方法,创作更多人民喜爱、国家需要的高品质科普作品。有关建议如下。
(一)坚持正确的政治立场和价值导向
首先要确立鲜明的政治立场,坚持正确的舆论引导,对于可能造成不良影响的创作形式和选题素材,及时进行校准和纠正。坚持以人民为中心的创作宗旨,积极挖掘人民群众喜闻乐见的科学知识,通过"见物见人见精神"的创作理念,将培育弘扬社会主义核心价值观融入科普创作全过程,满足人民群众了解、应用、探求科学知识的兴趣和愿望。
(二)遵循科学规律和科学真实
尊重科学事实、实事求是,坚持科学性第一、兼顾趣味性的原则,注重融入科学思想与科学方法。破除"流量至上"的观念,杜绝非科学、伪科学、"标题党"等哗众取宠的低俗内容,以提升全民科学文化素质为目标,坚守娱乐与科学的界线。
(三)创新方式方法
鼓励融合创新,跳出传统科普框架,积极利用新技术,探索科普与文化特别是中国优秀传统文化、艺术、影视等有效融合。运用结构化思维对科普内容的素材进行选择、整理、归纳、分类和加工;以创作主题为目标将分散、零散、碎片化的信息进行整合,生成系统、完整、有条理、有意义的科普内容。
(四)注重传播效果
结合传播规律,优化作品内容和形式。设计兼具吸引力和科学性的标题、宣传图和文案;作品语言通俗流畅、镜头丰富自然、画面直观形象,触达更多受众。树立用户思维,增强用户互动,保持更新频率,通过点赞、评论、直播互动等交互形式,广泛吸纳用户的需求与建议。
五、年度科普热点
(一)基础研究
国家重点实验室、深海深地探测、量子信息、海洋立体观测、标准模型新进展、欧洲散裂中子源(ESS)开放、"地球生物基因组计划"新序列、"基础科学促进可持续发展国际年"活动等。
(二)全球气候变化
2023气候峰会、《联合国气候变化框架公约》第二十八次缔约方大会、IPCC第六次气候评估报告等。
(三)"一带一路"倡议提出10周年
"一带一路"科技创新合作成果、创新合作科研事迹、典型科学家故事等。
(四)中国空间站常态化运营
第三批航天员(首次有载荷专家和工程师)计划执行中国空间站任务、中国空间站科学载荷成果、首批国际合作项目载荷进入空间站等。
(五)大科学装置建设及研究成果
江门中微子实验装置、高能同步辐射光源、上海硬X射线自由电子激光装置、高海拔宇宙线观测站(拉索)、上海光源(二期)、稳态强磁场实验装置等。
(六)科学卫星发射及研究成果
爱因斯坦探针(EP)卫星、SVOM卫星、可持续发展科学卫星1号、"夸父一号"等。
(七)人工智能
人工智能内容生成技术、AIforScience、新一代人工智能伦理规范、人工智能与医疗、人工智能与艺术等。
(八)碳达峰碳中和
煤炭清洁高效利用、统筹水电开发和生态保护、生态系统碳汇能力等。
(九)重大疾病防治
世界卫生组织病原体优先级名单、多种mRNA疫苗、计划消除猴痘的人际传播、登革热疫苗、阿尔茨海默病药物等。
(十)天文望远镜建设及研究成果
新疆奇台射电望远镜、FAST、LAMOST、薇拉·鲁宾天文台、韦布空间望远镜、欧几里德望远镜等。
(十一)外层空间探索
中国月球与深空探测工程,中国小行星防御任务方案,长征六号丙等多款新型火箭,俄罗斯、欧空局等月球探测及木星探测器任务,灵神星任务、小行星贝努样本返回等小行星探测任务等。
(十二)重大科技奖项及重要科技进展
国家科学技术奖、诺贝尔奖、陈嘉庚科学奖、中国年度十大科技进展、世界年度十大科技进展等。
(十三)重大科技活动
全国科技工作者日、全国科普日、全国科技活动周、中国科学院"千名院士·千场科普"、中国科学院公众科学日及科学节等。
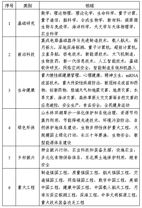
六、年度重点关注领域
